******太阳成集团tyc122cc - 122cc太阳集成游戏

廉洁文化社团

廉洁文化社团

当前位置: 首页 >> 人才培养 >> 廉洁文化社团 >> 正文

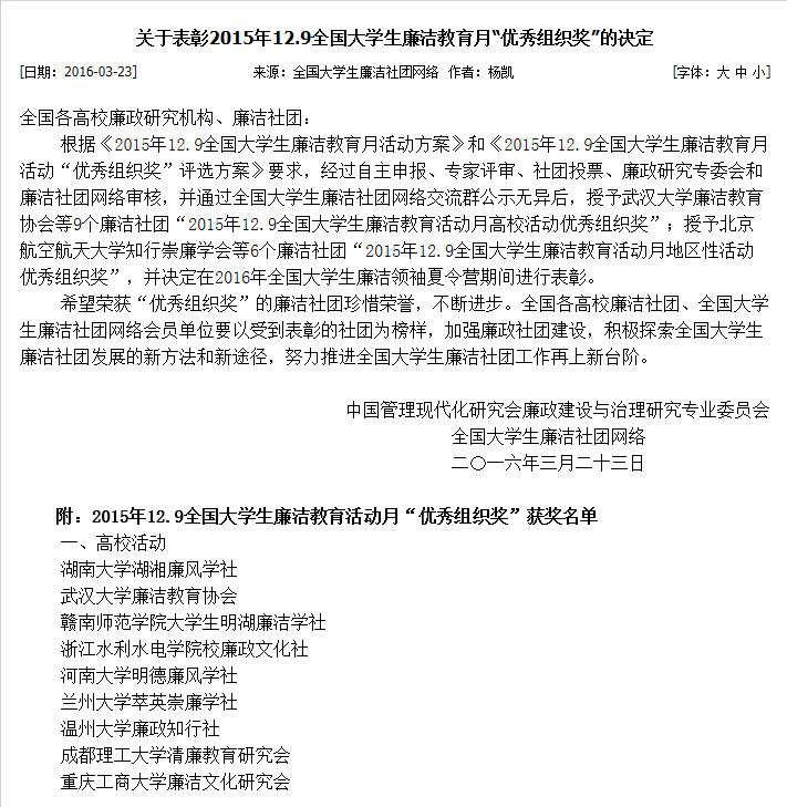
太阳成集团tyc122cc廉洁文化研究会荣获2015年12.9全国大学生廉洁教育月活动“优秀组织奖”

2016年03月25日 16:20  点击:[]

2015年12月9日是联合国设立的第12个“国际反腐败日”,为响应中国管理现代化研究会廉政建设与治理研究专业委员会(简称“廉政治理研究专委会”)号召,发挥廉洁文化研究会在大学生廉洁教育中的作用,宏扬廉洁文化研究会“以廉立德、立身、立行”的宗旨,自2015年10月起,太阳成集团tyc122cc廉洁文化研究会在重庆廉政研究中心的指导下,举办了“12.9廉洁教育月”系列活动,荣获2015年“12.9全国大学生廉洁教育月”活动优秀组织奖。

“12.9”系列活动持续一个多月,本次廉洁教育系列活动主要开展了12.9大学生廉洁知识竞赛、第十四届“工商杯”辩论赛廉政专场辩论、“廉洁伴我行”主题征文活动、12·9全国大学生廉洁教育月横幅签名活动等。其中,“廉洁伴我行”主题征文活动共收到征文155篇,12.9大学生廉洁知识竞赛共发放竞赛问卷2950份,师生参与面广。廉洁知识竞赛增强了大学生对廉洁知识的了解,促进了廉洁文化在校园的传播;廉政专场辩论的举行,为同学们展现了一场场精彩的唇枪舌战,培养了工商学子的人文素质与思辨能力、营造了良好的校园廉洁氛围;“廉洁伴我行”主题征文活动,激发了大学生对廉政建设的思考,对宣传廉洁文化研究会起到积极作用;横幅签名活动在向全校同学宣传反腐理念的同时,也警醒每一个人严格自律,洁身自好,为清廉中国的建设贡献力量。

“12.9”全国大学生廉洁教育月活动中每一次活动的开展都是对廉研社成员的历练,每一个挫折的克服都凝聚着社团成员的汗水,此次“优秀组织奖”的获得将激励廉洁文化研究会再接再厉,更上层楼。

廉洁知识竞赛后社团工作人员评卷现场

 

12.9“廉洁伴我行”主题征文颁奖活动现场

 

第十四届“工商杯”辩论赛廉政专场辩论

 

第十四届“工商杯”辩论赛廉政专场辩论

 

12.9全国大学生廉洁教育月横幅签名活动

 

12.9全国大学生廉洁教育月横幅签名活动

上一条:我校廉洁文化研究会举行“以校训为引领 树立廉洁意识”征文活动总结交流座谈会

关闭